Глава 1 Что мы можем назвать воронкой?

Каждый, кто занимается маркетингом или бизнесом, слышал это словосочетание множество раз, но что такое воронка продаж в нашем понимании?

Безусловно, это в первую очередь последовательность этапов, которые проходит потенциальный клиент до завершения процесса покупки. Так как этап за этапом определенное количество пользователей отпадает, последовательность в объеме сужается до последнего этапа и поэтому выглядит как «воронка»:

В интернет-бизнесе воронкой называют простую последовательность: холодный трафик ведется на лендинг, оттуда конвертируется в заявку, которую обрабатывает отдел продаж, и низ «воронки» – это те, кто в итоге стал клиентом.

По-моему, это воронка потери денег, а не продаж.

Ведь за каждого из посетителей мы платим: деньги, время, усилия.

Это похоже на выжимание сока из апельсинов руками: разрезаешь фрукт пополам, сжимаешь, и сок льется в определенном количестве, но является ли это максимально эффективным способом? Ведь большая часть остается неиспользованной.

В такой системе, чтобы получить больше напитка, необходимо покупать больше апельсинов. Себестоимость сока слишком высока.

Но если использовать специальный аппарат для отжима апельсинов, эффективность процесса значительно вырастет и при тех же инвестициях в апельсины можно получить в разы больше сока.

Так же и в продажах. Привычная модель трафик – сайт – звонок делает бизнес слабомасштабируемым.

Для роста необходимо либо увеличивать отдел продаж и его конверсию, что является самым затратным способом, ведь человеческий ресурс – самый дорогой и нестабильный в показателях.

Либо работать с конверсией сайта, что не может существенно повлиять на результат и дает рост в несколько процентов, но не может увеличить бизнес кратно.

Либо увеличивать количество посетителей, что является самым опасным для бизнеса способом. Мы знаем, что трафик в Интернете устроен по принципу аукциона. И пока выкупается небольшое количество пользователей, их можно брать по низким ценам. Чем больше ты хочешь купить – тем выше будет стоимость каждого посетителя. Поэтому рост за счет трафика часто является ловушкой, которая «съедает» всю маржу. Бизнес растет, трафика покупается все больше и больше, он обходится дороже, себестоимость товара увеличивается, и вскоре прежняя бизнес-модель становится нерентабельной.

Решение такое же, как и с апельсинами: обзавестись соковыжималкой.

Интернет подарил нам сотни инструментов для оптимизации бизнеса, увеличения эффективности и роста продаж. Мы можем общаться с человеком в любое удобное ему время, отправлять одно сообщение на десятки тысяч пользователей, перезванивать номерам, которые совершили определенное действие, показывать рекламу избранным категориям клиентов…

Ежедневно появляются новые сервисы, программы, приложения. Изучить и внедрить все невозможно. Кроме того, это не существенно влияет на рост бизнеса: локальные показатели конверсий могут расти на несколько процентов, но в целом внедрение отдельных инструментов с малой вероятностью приведет к кратному росту прибыльности бизнеса.

Но если же на основании психологических принципов поведения клиентов выстроить систему и соединить необходимые для ее реализации инструменты продаж в Интернете, мы приобретаем ту самую соковыжималку для бизнеса, которая позволяет получать больше сока с прежнего количества фруктов.

Становится возможным общаться с каждым пользователем лично, присылая то, что ему интересно, делая нужные ему предложения на протяжении неограниченного временного промежутка и, главное, – автоматически.

Именно это имел в виду Михаил Дашкиев, говоря о тоннелях в предисловии. Создавая воронку продаж, мы учитываем основные сегменты нашей аудитории и готовим стратегию общения с каждым отдельно. Так, чтобы после привычной регистрации на сайте система начала общаться с человеком и продавать ему.

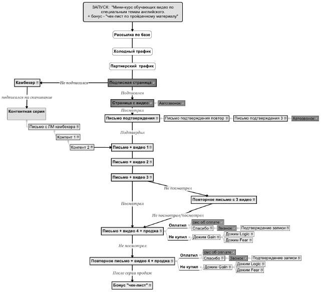
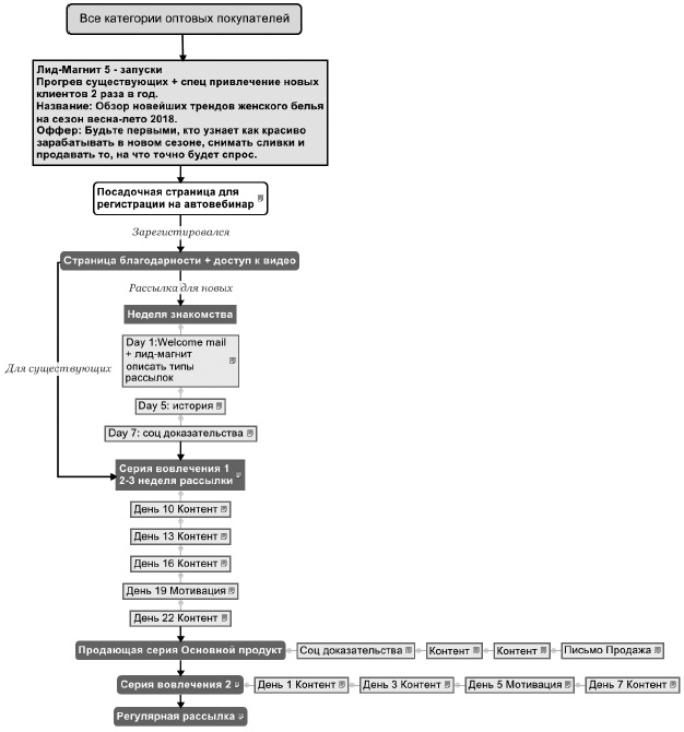
И если раньше воронка клиентов занимала час-два, то теперь она может длиться годами. И выглядеть не как рисунок выше, а так:

Впечатляет? К концу книги вы поймете, что это, из чего состоят воронки и как их создавать.

Таким образом, благодаря развитию современных инструментов продаж и коммуникаций в Интернете воронка больше является сужающейся книзу последовательностью трех-пяти шагов.

Автоматизированная воронка продаж – это последовательность онлайн-инструментов, построенных на основе психологических особенностей клиентского поведения, для оптимизации и автоматизации поведенческого пути пользователя с целью увеличения продаж и прибыли.

Интересно, как это реализуется на практике? Предлагаю начать с изучения принципов построения автоворонок.

Более 800 000 книг и аудиокниг! 📚

Получи 2 месяца Литрес Подписки в подарок и наслаждайся неограниченным чтением

ПОЛУЧИТЬ ПОДАРОК